新闻中心
2020
05 / 29

地方 | 《河南水泥工业大气污染物排放标准》

发布 / Bwin必赢网站入口
A A 手机阅读本篇文章

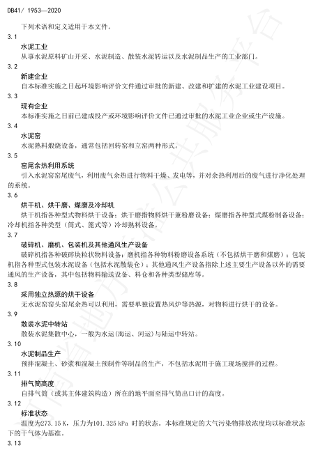
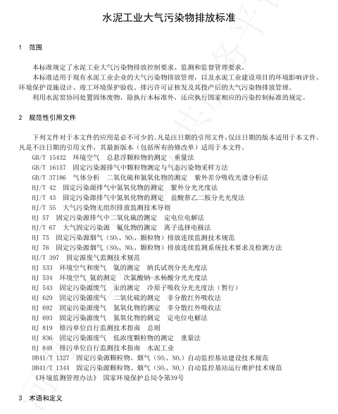
《河南水泥工业大气污染物排放标准》
《河南水泥工业大气污染物排放标准》
《河南水泥工业大气污染物排放标准》
《河南水泥工业大气污染物排放标准》
《河南水泥工业大气污染物排放标准》
《河南水泥工业大气污染物排放标准》
《河南水泥工业大气污染物排放标准》

 

精选新闻 News
2025
09 / 06

上半年钢铁行业利润总额同比增长63.26%,超7亿吨钢铁产能实现超低排放

上半年,重点统计的钢铁企业,节能环保投资占比达28.9%,总能耗同比下降1.5%。截至7月底,全国已有6亿吨粗钢产能、147家钢铁企业完成全流程超低排放改造

2025
07 / 14

前五月我国钢铁行业效益提升

根据中国钢铁工业协会数据,今年1—5月,全国粗钢产量4.32亿吨,同比下降1.7%。在利润方面,钢铁行业有积极变化,国家统计局数据显示,1—5月,我国黑色金属冶炼和压延加工业累计实现利润总额316.9亿元,盈利情况好于2024年全年的291.9亿元。

2025
06 / 21

2025年全国建筑钢结构行业大会成功召开

6月12至14日,由中国建筑金属结构协会主办的2025年全国建筑钢结构行业大会在深圳成功召开,本届大会以“数智赋能、协同创新,实现钢结构建筑绿色低碳发展”为主题。住房和城乡建设部以及各地市建设主管部门领导,行业知名专家学者、中国建筑金属结构协会代表、各地市行业协会代表、相关企业代表、媒体记者近600人参与盛会。

首页 / 新闻中心 / 其他资讯